云资料
欢迎您
登录
注册
我的书架
个人中心
充值
帮助
电子书
视频
热词:
南宁信息价
信息价
柳州
桂林
定额
首页
书库
视频
排行榜
装配式建筑
BIM资料
广西资料
营改增资料
房地产大全
设计图纸
规范大全
合同大全
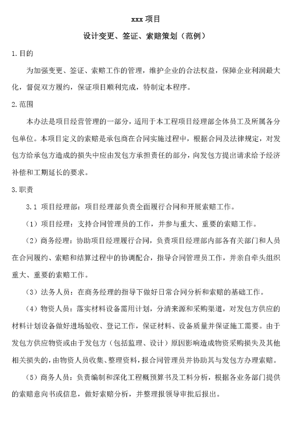
工程项目变更、签证、索赔策划(范例)
电子书资料
pdf格式
介绍
详情
加入书架
立即阅读
首页 >
最新上架
发布时间:2019-05-23
工程项目变更、签证、索赔策划(范例)
收藏:3
阅读量:44
购买:0
分类:
工程造价/造价实例/造价实例
字数:0字 0/万字
普通价: 0.00阅读币
此书免费,请点击立即阅读 >
作品简介
工程项目变更、签证、索赔策划(范例)
目录正在加载中,请稍后。。。
请选择支付方式
阅读币支付
微信支付
支付宝支付
订单名称:工程项目变更、签证、索赔策划(范例)
订单金额:0.00
当前阅读币:
充值
去支付
请先购买该文件,选择支付方式
阅读币支付
微信支付
支付宝支付
订单名称:工程项目变更、签证、索赔策划(范例)
订单金额:0.00
当前阅读币:
充值
去支付
用户登录
自动登录
忘记密码?
登 录
免费注册